@电动自行车车主,新增、变更抓拍点位超200个!

来源:广州道路运输行业协会公众号 发布时间:2026-03-25 浏览次数:1761

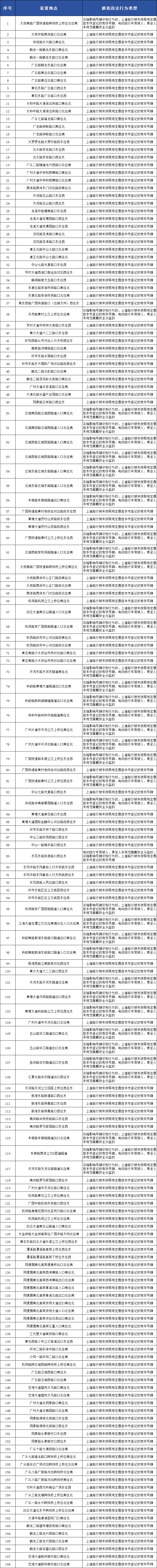
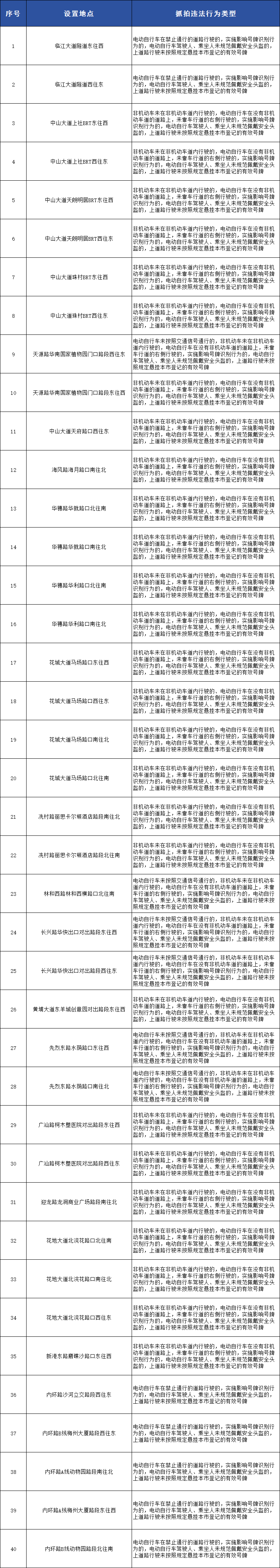
据了解,广州交警在“临江大道隧道东往西”等路段新增电动自行车交通违法行为抓拍取证点位40个。此外,在已经公示的电动自行车交通违法行为取证执法点位中,广州交警对“大观南路广园快速路跨线桥上桥位北往南”等168个点位新增抓拍违法行为


电动自行车交通违法行为

抓拍取证新增点位表




广州道路运输行业协会

地址:广州市白云区广园中路318号4号楼
电话:020-86010182
传真:020-86010226
邮箱:gzdx86010182@163.com

关注微信公众号

©2017 广州道路运输行业协会 版权所有 粤ICP备11079760号
收缩



举报黑车
查询合法车辆

咨询热线
020-86010182